Workflow Experiment Feedback
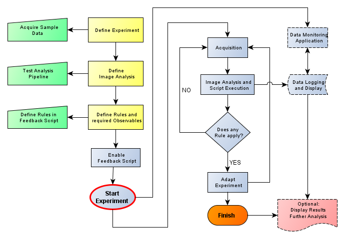
In the figure you can see the typical workflow of an Experiment Feedback experiment and the most important steps involved. The yellow boxes Define Experiment, Define Image Analysis and Define Rules and Observables show the most important steps for setting up a feedback experiment.
|
Step |
Description |
|---|---|
|
Define Experiment |
Set up and configure the actual image acquisition experiment to obtain the desired image data, e.g. time lapse, Z-stack, multichannel, tile acquisition, etc. Once the setup of the acquisition is completed, you acquire sample data which will be used in the following step to setup and test the image analysis setting. |
|
Define Image Analysis |
Sets up an image analysis setting via the Image Analysis Wizard for the use inside the feedback script if an analysis step is required. Only parameters specified in the image analysis setting can later be accessed from within the experiment feedback script. Test the image analysis setting to ensure the results of the image analysis are meaningful. For more information on the Image Analysis Wizard, see Creating a New Image Analysis Setting. For advanced analysis requirements it is also possible to use an OAD macro to create an image analysis setting (*.czias file). |
|
Define Rules and Observables |
This step defines how the script actually works. Here you define the rules in the feedback script, e.g. which parameters are observed and how the experiment should react when a certain event occurs. |
|
Start Experiment |
Start the Experiment Feedback experiment and watch the output. The general concept behind this workflow can be described as a loop, which is the actual acquisition. For every event, e.g. when a new image has been acquired, the script will be executed. The rules are checked and if required, certain tasks are carried out. Additionally, it is possible to log data into a text file and/or start an external application at any time point during the experiment. |
See also
Editing the Feedback Script
To use the Experiment Feedback tool, you need to edit the feedback script.
The main loop script run will only be triggered, when an observable that is used in the main loop script has changed. If the parameters within the loop script do not change, the script will not be executed.
These changes can be:
- A new image has been acquired
- The XYZ position has changed
- The status of a trigger port has been altered
- The settings for filter, objective, light source, etc. have changed
- The incubation parameters have changed
For advanced use cases it is possible to execute the script with the command RunLoopScript in conjunction with a timer.
- Select Acquisition tab > Experiment Feedback tool > Edit Feedback Script.

- The Script Editor for Experiment Feedback dialog opens. For more information, see Script Editor for Experiment Feedback Dialog.
- Create and edit the feedback script in the following sections: the PreLoop Script, the Loop Script and the PostLoop Script. To do so, use the commands on the Command tab. Add observables and actions to your experiment feedback script either via double-click or drag-and-drop. All observables and actions are also available via IntelliSense auto-completion starting with ZENService.
- If an image analysis is part of your feedback experiment, you can select an existing image analysis you previously created. Select Command tab > Available Observables section > Analysis drop-down menu.
- A list of the features that were defined in this image analysis setting, e.g. number of cells detected, is displayed. If you selected an image analysis setting and use one or more features in the feedback script, this image analysis setting is executed for each acquired image. Note that only features you have previously defined in the Image Analysis Wizard are available from within the Feedback Experiment. If you make any changes within the image analysis wizard to an existing *.czias file, you need to reload it in the feedback script editor to activate the changes in the feedback experiment.
- Click OK.
- The existing code is validated. You can only save and close the script editor if the code is free from syntax mistakes.
- The feedback script will be stored as part of the experiment file *.czexp.
Selecting Script Runtime Conditions
The script runtime conditions describe how the different steps of the experiment Feedback Script are executed. You can choose between Free Run and Synchronized execution.
- Select Acquisition tab > Experiment Feedback tool, and select Free Run.

- The execution of all steps of the Feedback experiment are independent and not executed sequentially.
- Select Acquisition tab > Experiment Feedback tool, and select Synchronized.

- Click on the blue buttons to define the script slot and to change the execution order of the script.
- The selected steps are executed sequentially.
- The script run starts after the acquisition together with the online image analysis. Therefore, the script execution, image analysis and writing of the image subblock to the hard drive are not in sync.

- The online image analysis starts after the acquisition of a frame is finished. Only when the image analysis is finished, the next script run is triggered. This guarantees that all analysis results exist and can be used in the feedback script. The writing to disk is not synchronized.

- The online image analysis starts after the acquisition of a frame is finished. The image data are written to disk and only when all tasks are finished the next script run is triggered. This guarantees, that all analysis results exist and the image data is stored on disk before the next script run is triggered. This option is relevant in case the script starts an external application to analyze the data.
