ZEISS Knowledge Base
Help
ZEISS Knowledge Base

Experiment Feedback

This module (also known as conditional or adaptive experiments) allows you to define specific rules and actions to be performed during the acquisition of an experiment. It is possible to change the course of an experiment depending on the current system status or the nature of the acquired data during acquisition. Moreover, it is possible to integrate certain tasks like data logging or starting of an external application, directly into the ZEN experiment. A typical use case is to connect the image acquisition with automated image analysis.

Feedback experiments can be set up and controlled with the Experiment Feedback Tool and the Script Editor. For an example workflow for experiment feedback, see Workflow Experiment Feedback.

Note that we do not describe experiment feedback in detail here, as you can find a detailed instruction on how to perform feedback experiments and a lot of tutorials with the latest ZEN installation, if you activate the entry OAD Samples in the ZEISS Microscopy Installer. The tutorials and documentation are then placed in a folder on your PC like C:\Oad\Experiment Feedback. Experiment Feedback uses IronPython 3.4.

Key Features

  • Create smart experiments and modify the acquisition on-the-fly based on online image analysis, hardware changes or external inputs (e.g. TTL signals).
  • The adaptive acquisition engine allows modifying running experiments according to the rules defined inside the feedback script.
  • The feedback script uses ZEN commands in combination with the Python programming language.
  • The feedback script gives access to the current system status and results from the online image analysis during runtime of an experiment.
  • Data Logging or starting an external application (e.g. Python, Fiji, MATLAB, etc. ), directly from within the imaging experiment is possible.

Workflow Experiment Feedback

Workflow Experiment Feedback
Workflow Experiment Feedback

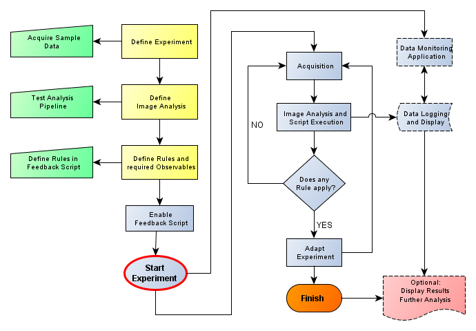
In the figure you can see the typical workflow of an Experiment Feedback experiment and the most important steps involved. The yellow boxes Define Experiment, Define Image Analysis and Define Rules and Observables show the most important steps for setting up a feedback experiment.

Step

Description

Define Experiment

Set up and configure the actual image acquisition experiment to obtain the desired image data, e.g. time lapse, Z-stack, multichannel, tile acquisition, etc. Once the setup of the acquisition is completed, you acquire sample data which will be used in the following step to setup and test the image analysis setting.

Define Image Analysis

Sets up an image analysis setting via the Image Analysis Wizard for the use inside the feedback script if an analysis step is required. Only parameters specified in the image analysis setting can later be accessed from within the experiment feedback script. Test the image analysis setting to ensure the results of the image analysis are meaningful.

For more information on the Image Analysis Wizard, see Creating a New Image Analysis Setting.

For advanced analysis requirements it is also possible to use an OAD macro to create an image analysis setting (*.czias file).

Define Rules and Observables

This step defines how the script actually works. Here you define the rules in the feedback script, e.g. which parameters are observed and how the experiment should react when a certain event occurs.

Start Experiment

Start the Experiment Feedback experiment and watch the output. The general concept behind this workflow can be described as a loop, which is the actual acquisition. For every event, e.g. when a new image has been acquired, the script will be executed. The rules are checked and if required, certain tasks are carried out. Additionally, it is possible to log data into a text file and/or start an external application at any time point during the experiment.

Editing the Feedback Script

To use the Experiment Feedback tool, you need to edit the feedback script.

The main loop script run will only be triggered, when an observable that is used in the main loop script has changed. If the parameters within the loop script do not change, the script will not be executed.

These changes can be:

  • A new image has been acquired
  • The XYZ position has changed
  • The status of a trigger port has been altered
  • The settings for filter, objective, light source, etc. have changed
  • The incubation parameters have changed

For advanced use cases it is possible to execute the script with the command RunLoopScript in conjunction with a timer.

  1. Select Acquisition tab > Experiment Feedback tool > Edit Feedback Script.
  2. The Script Editor for Experiment Feedback dialog opens. For more information, see Script Editor for Experiment Feedback Dialog.
  3. Create and edit the feedback script in the following sections: the PreLoop Script, the Loop Script and the PostLoop Script. To do so, use the commands on the Command tab. Add observables and actions to your experiment feedback script either via double-click or drag-and-drop. All observables and actions are also available via IntelliSense auto-completion starting with ZENService.
  4. If an image analysis is part of your feedback experiment, you can select an existing image analysis you previously created. Select Command tab > Available Observables section > Analysis drop-down menu.
  5. A list of the features that were defined in this image analysis setting, e.g. number of cells detected, is displayed. If you selected an image analysis setting and use one or more features in the feedback script, this image analysis setting is executed for each acquired image. Note that only features you have previously defined in the Image Analysis Wizard are available from within the Feedback Experiment. If you make any changes within the image analysis wizard to an existing *.czias file, you need to reload it in the feedback script editor to activate the changes in the feedback experiment.
  6. Click OK.
  7. The existing code is validated. You can only save and close the script editor if the code is free from syntax mistakes.
  1. The feedback script will be stored as part of the experiment file *.czexp.

Experiment Feedback Tool

Parameter

Description

Edit Feedback Script...

Opens the Script Editor dialog. There you can create scripts for an Experiment Feedback.

Select script runtime conditions

-

Free Run

Upon the experiment start the acquisition and the feedback script are started but run from here in a completely unsynchronized manner. The online image analysis or the script run itself will not slow down the actual image acquisition.

-

Synchronized

This mode will lead to strictly determined order of events depending on the chosen level of synchronization. The online image analysis and/ or the feedback script will be started after current acquisition is finished.

In contrast to the Free Run mode, a synchronized run can slow the whole acquisition down. The big advantage of the mode is, that the synchronized run ensures a predictable workflow.

Define Script Slot

Here you define the experiment feedback sequence by arranging the slots (represented by blue buttons). The blue slots run one after another the non-blue slots are run separately.

  • The Acquisition slot represents the actual image acquisition.
  • The Analysis slot represents the online image analysis.
  • The Script Run* slot represents the execution of the experiment feedback loop script. Note that the loop script will be only executed when triggered by a used observable inside the loop script.
  • The HD Writing slot represents the slot for writing the image data to your hard drive.

Allow additional loop script runs

Triggers the main loop if observables that are not part of the multidimensional experiment (e.g. frame index, time index, block index, etc.) change. Those observables could be time or temperature of the incubation. If the checkbox is not activated only experiment observables trigger the main loop script. This only applies when the acquisition is idle. This only applies when acquisition is idle.

Script Editor for Experiment Feedback Dialog

Input Windows

The three windows on the left allow you to input scripts based on the programming language Python:

Window

Description

Pre Loop - Single Execution on Experiment Start

Import modules and define functions or variables. This part is executed only once at the beginning of the feedback experiment.

Loop Script - Repetitive Execution During Experiment Runtime

Executed every time an observable used within the loop script changes. Allows to modify the experiment on-the-fly and react on results from the online image analysis, e.g. stop the acquisition when a defined number of cells have been counted, or to take action upon external signals.

Post Loop Script - Single Execution on Experiment Stop

Define actions that are executed only once when the acquisition is finished, e.g. write the data in a logfile or play a sound when the experiment is finished.

Clear output

Clears the output messages field.

Accept

Adopts the script within the experiment without closing the window.

OK

Adopts the script and closes the window.

Cancel

Leaves the dialog without adopting the script.

For more information, see Editing the Feedback Script.

Commands Tab

The Commands tab on the right contains all commands for observables, actions and editor tools.

Parameter

Description

Available Observables

Observables are conditions or parameters that can be determined and observed during the course of the experiment. Select observables, actions and tools by clicking on the black triangle at the right-hand edge and dragging the desired action from the list to the desired input area.

The following observables are available:

-

Analysis

Analysis observables contain measurement parameters from image analyses that have been previously defined, e.g in the Image Analysis Wizard. Only those variables that are specified through the selection of the measurement program appear in the list.

-

Experiment

Experiment observables relate to the experiment currently running and display the current time point or the current Z-stack plane, for example.

-

Hardware

Hardware observables include, for example, the status of connected devices, such as trigger devices, or incubators.

-

Environment

Environment observables describe the system environment, such as the time or available memory space on the computer.

Available Actions

Actions are possible actions and reactions that can be performed during the experiment. These can vary greatly and include, for example, changing microscope hardware, changing camera parameters, generating notifications or audible alerts, calling up other programs or canceling the experiment.

-

Experiment Actions

Commands that can be used to modify a running experiment on-the-fly. It also includes modifying hardware parameters which are typically part of an acquisition experiment, like exposure times or light source intensities.

-

Hardware Actions

Hardware Actions are modifications of a running experiment concerning the incubation, XYZ positions and the Digital IO ports.

-

Extra Actions

Commands that can be used to log any kind of data into a text file or to start an external application outside ZEN at any time during a running experiment.

Editor Tools

The Editor tools include sample scripts, allow to play sounds or write debugging outputs.

-

Examples and Templates

Contains a small collection of script samples to illustrate some basic ideas of the feedback script. You can adopt the sample scripts by double-clicking. After receiving a prompt, the current content in the script window is overwritten entirely .

Validate Script

Checks your script for errors. An information is displayed if your script is valid or not.

Information

-

IO Card Port Labels

Contains the exact naming of the available IO ports for the current system.

Script Commands - Available Actions

Actions - Experiment

Depending on the present hardware they shown options might vary, e.g. it is only possible to set the laser intensity, if there is a laser engine configured.

ContinueExperiment

Complete Command

ZenService.Actions.ContinueExperiment()

Input

 

Output

 

Description

This will continue the current experiment in case it was paused.

JumpToBlock

Complete Command

ZenService.Actions.JumpToBlock(int newBlockIndex)

Input

integer newBlockIndex

Output

 

Description

This will jump to the specified experiment block inside a heterogeneous experiment.

JumpToContainer

Complete Command

ZenService.Actions.JumpToContainer(string containerId)

Input

string containerId

Output

 

Description

This will jump to the specified container of the sample carrier.

JumpToNextBlock

Complete Command

ZenService.Actions.JumpToNextBlock()

Input

 

Output

 

Description

This will jump to next acquisition block defined inside the Experiment Designer tool

JumpToNextContainer

Complete Command

ZenService.Actions.JumpToNextContainer()

Input

 

Output

 

Description

This will jump to next container inside the currently used sample carrier.

JumpToNextRegion

Complete Command

ZenService.Actions.JumpToNextRegion()

Input

 

Output

 

Description

This will jump to next defined region.

JumpToPreviousBlock

Complete Command

ZenService.Actions.JumpToPreviousBlock()

Input

 

Output

 

Description

This will jump to the previous acquisition block inside the experiment designer tool.

MoveTileRegion (1)

Complete Command

ZenService.Actions.MoveTileRegion(int regionIndex, double x, double y)

Input

integer regionIndex, double x [nm], double y [nm]

Output

 

Description

Updates the specified tile region inside the tile region list with the given X and Y coordinates.

MoveTileRegion (2)

Complete Command

ZenService.Actions.MoveTileRegion(int regionIndex, double x, double y, double z)

Input

integer regionIndex, double x [nm], double y [nm], double z [nm]

Output

 

Description

Updates the specified tile region inside the tile region list with the given X, Y and Z stage coordinates.

MoveTileRegionByOffset

Complete Command

ZenService.Actions.MoveTileRegionByOffset(int regionIndex, double offsetX, double offsetY, double offsetZ)

Input

integer regionIndex, double offsetX [nm], double offsetY [nm], double offsetZ [nm]

Output

 

Description

Updates the specified tile region inside the tile region list with the given offset in X, Y and Z.

PauseExperiment

Complete Command

ZenService.Actions.PauseExperiment()

Input

 

Output

 

Description

This will pause the current running experiment.

ReadLEDIntensity

Complete Command

ZenService.Actions.ReadLEDIntensity(int trackindex, double wavelength)

Input

integer trackindex, double wavelength [nm]

Output

double intensity

Description

This will read the intensity for the specified track and LED.

ReadTLHalogenLampIntensity

Complete Command

ZenService.Actions.ReadTLHalogenLampIntensity(int trackindex)

Input

integer trackindex

Output

double intensity

Description

This will read the intensity for the specified track and LED.

SetExposureTime (1)

Complete Command

ZenService.Actions.SetExposureTime(int channelindex, double exposure)

Input

integer channelindex, double exposure [ms]

Output

 

Description

This will set the exposure time of the camera for the specified channel.

SetExposureTime (2)

Complete Command

ZenService.Actions.SetExposureTime(int trackindex, int channelindex, double exposure)

Input

integer trackindex, integer channelindex, double exposure [ms]

Output

 

Description

This will set the exposure time of the camera for the specified track and channel.

SetLEDIntensity

Complete Command

ZenService.Actions.SetLEDIntensity(int trackindex, double wavelength, double intensity)

Input

integer trackindex, double wavelength [nm]

Output

 

Description

This will set the intensity for the specified track and channel.

SetLEDIsEnabled

Complete Command

ZenService.Actions.SetLEDIsEnabled(int trackindex, double wavelength, bool isEnabled)

Input

integer trackindex, double wavelength [nm], boolean is Enabled

Output

 

Description

This will enable the specified LED for the specified track. The predefined intensity value will be used.

SetMarkerString

Complete Command

ZenService.Actions.SetMarkerString(string markerText)

Input

string markerText

Output

 

Description

This will insert a marker at the current time point.

SetTimeSeriesInterval (1)

Complete Command

ZenService.Actions.SetTimeSeriesInterval(double interval, Time-Unit unit)

Input

double interval, TimeUnit unit (e.g. TimeUnit.ms)

Output

 

Description

This will set the interval of a time series to the specified value.

SetTimeSeriesInterval (2)

Complete Command

ZenService.Actions.SetTimeSeriesInterval(double interval)

Input

double interval [ms]

Output

 

Description

This will set the interval of a time series to the specified value in [ms].

SetTLHalogenLampIntensity

Complete Command

ZenService.Actions.SetTLHalogenLampIntensity(int trackindex, double intensity)

Input

integer trackindex, double intensity

Output

 

Description

This will set the intensity of the TL Halogen lamp for the specified track.

StopExperiment

Complete Command

ZenService.Actions.StopExperiment()

Input

 

Output

 

Description

This will stop the current running experiment (similar to pressing the Stop button).

UpdateZStackCenterPosition

Complete Command

ZenService.Actions.UpdateZStackCenterPosition(double center- Position)

Input

double center position [nm]

Output

 

Description

Updates the center position of the defined Z-stack with the specified center position.

UpdateZStackCenterPositionByOffset

Complete Command

ZenService.Actions.UpdateZStackCenterPositionByOffset(double centerPositionOffset)

Input

double center position offset [nm]

Output

 

Description

Moves the center position of the defined Z-stack by the specified offset.

Actions - Hardware

ExecuteHardwareSetting

Complete Command

ZenService.HardwareActions.ExecuteHardwareSetting(string settingNameInExperimentSettingsPool)

Input

string settingNameInExperimentSettingsPool

Output

 

Description

Loads a specific experiment setting from the list of experiment settings. The settings will be overwritten within the next experiment loop, if the settings are included in the regular experiment settings.

ExecuteHardwareSettingFromFile

Complete Command

ZenService.HardwareActions.ExecuteHardwareSettingFromFile(string hardwareSettingFilePath)

Input

integer string hardwareSettingFilePath

Output

 

Description

Loads a specific experiment setting from a file directly. The settings will be overwritten within the next experiment loop, if the settings are included in the regular experiment settings.

PulseTriggerDigitalOut

Complete Command

ZenService.HardwareActions.PulseTriggerDigitalOut(string port-Label, double duration)

Input

string portLabel, double duration

Output

 

Description

Produces a TLL pulse with a specified duration at the selected trigger port.

PulseTriggerDigitalOutX (X=7-8)

Complete Command

ZenService.HardwareActions.PulseTriggerDigitalOutX(double duration)

Input

double duration

Output

 

Description

Produces a TLL pulse with a specified duration at trigger port X.

ReadFocusPosition

Complete Command

ZenService.HardwareActions.ReadFocusPosition(double Position- InMicrometer)

Input

double PositionInMicrometer

Output

 

Description

Get the current value of the Z-drive. This function was placed under the category HardwareActions, and not under Observables, since they trigger the execution of the main loop of the script automatically when changing.

ReadStagePositionX

Complete Command

ZenService.HardwareActions.ReadFocusPosition(double Position- InMicrometer)

Input

double PositionInMicrometer

Output

 

Description

Get the current value of the stage X-axis. This function was placed under the category HardwareActions, and not under Observables since they trigger the execution of the main loop of the script automatically when changing.

ReadStagePositionY

Complete Command

ZenService.HardwareActions.ReadFocusPosition(double Position- InMicrometer)

Input

double PositionInMicrometer

Output

 

Description

Get the current value of the stage Y-axis. This function was placed under the category HardwareActions, and not under Observables since they trigger the execution of the main loop of the script automatically when changing.

SetFocusPosition

Complete Command

ZenService.HardwareActions.SetFocusPosition(double Position- InMicrometer)

Input

double PositionInMicrometer

Output

 

Description

Sets the focus drive to the specified position. Currently the piezo drive is not accessible from the Experiment Feedback script.

SetIncubationAirHeaterIsEnabled

Complete Command

ZenService.HardwareActions.SetIncubationAirHeaterIsEnabled(bool IsEnabled)

Input

bool IsEnabled

Output

 

Description

Enables the AirHeater of the incubation system.

SetIncubationAirHeaterTemperature

Complete Command

ZenService.HardwareActions.SetIncubationAirHeaterTemperature(double temperature)

Input

double temperature

Output

 

Description

This will set the temperature of the AirHeater to the specified temperature.

SetIncubationChannelIsEnabled

Complete Command

ZenService.HardwareActions.SetIncubationChannelIsEnabled(int channel, bool isEnabled)

Input

integer channel, boolean isEnabled

Output

double intensity

Description

This will enable the specified channel.

SetIncubationChannelTemperature

Complete Command

ZenService.HardwareActions.SetIncubationChannelTemperature(int channel, double temperature)

Input

integer channel, double temperature

Output

 

Description

Sets the temperature of the selected channel to the specified value.

SetIncubationCO2Concentration

Complete Command

ZenService.HardwareActions.SetIncubationCO2Concentration(double concentration)

Input

double concentration

Output

 

Description

Sets the CO2 concentration to the specified value.

SetIncubationCO2IsEnabled

Complete Command

ZenService.HardwareActions.SetIncubationCO2IsEnabled(bool isEnabled)

Input

boolean isEnabled

Output

 

Description

Enables the CO2 incubation.

SetIncubationO2Concentration

Complete Command

ZenService.HardwareActions.SetIncubationO2Concentration(double concentration)

Input

double concentration

Output

 

Description

Sets the O2 concentration to the specified value.

SetIncubationO2IsEnabled

Complete Command

ZenService.HardwareActions.SetIncubationO2IsEnabled(bool isEnabled)

Input

boolean isEnabled

Output

 

Description

Enables the O2 incubation.

SetStagePosition

Complete Command

ZenService.HardwareActions.SetStagePosition(double positionXInMicrometer, double positionYInMicrometer)

Input

double positionXInMicrometer, positionYInMicrometer

Output

 

Description

Sets the stage XY position to the specified value.

SetStagePositionX

Complete Command

ZenService.HardwareActions.SetStagePosition(double positionXInMicrometer)

Input

double positionXInMicrometer

Output

 

Description

Sets the stage X position to the specified value.

SetStagePositionY

Complete Command

ZenService.HardwareActions.SetStagePosition(double positionYInMicrometer)

Input

double positionYInMicrometer

Output

 

Description

Sets the stage Y position to the specified value.

SetTriggerDigitalOut

Complete Command

ZenService.HardwareActions.SetTriggerDigitalOut(string port- Label, bool isSet)

Input

string portLabel, boolean isSet

Output

 

Description

Sets the selected TriggerDigitalOut port to the specified value.

SetTriggerDigitalOut7

Complete Command

ZenService.HardwareActions.SetTriggerDigitalOut7(bool isSet)

Input

boolean isSet

Output

 

Description

This will set TriggerDigitalOut7 port to the specified value.

SetTriggerDigitalOut8

Complete Command

ZenService.HardwareActions.SetTriggerDigitalOut8(bool isSet)

Input

boolean isSet

Output

 

Description

Sets the selected TriggerDigitalOut8 port to the specified value.

SetTriggerDigitalOutRLShutter

Complete Command

ZenService.HardwareActions.SetTriggerDigitalOutRLShutter(bool isSet)

Input

boolean isSet

Output

 

Description

Sets the TriggerDigitalOutRLShutter port to the specified value.

SetTriggerDigitalOutTLShutter

Complete Command

ZenService.HardwareActions.SetTriggerDigitalOutTLShutter8(bool isSet)

Input

boolean isSet

Output

 

Description

Sets the selected TriggerDigitalOutTKShutter port to the specified value.

Actions - Extra

AppendLogLineString (1)

Complete Command

ZenService.Xtra.System.AppendLogLineString(string logMessage)

Input

string logMessage

Output

string (contains the file path of the data log file)

Description

Creates a text file (ExperimentName_Log.txt) inside the folder save folder/temp and the file path to the log file is returned. Numbers have to be converted to strings in order two write them into the log file. Column separators have to be specified as strings as well.

AppendLogLineString (2)

Complete Command

ZenService.Xtra.System.AppendLogLineString(string logMessage, string logFileName)

Input

string logMessage, string logFileName

Output

string (contains the file path of the data log file)

Description

This is similar to the function AppendLogLineString (1) but allows to specify the file path where the text file will be saved.

ExecuteExternalProgram (1)

Complete Command

ZenService.Xtra.System.ExecuteExternalProgram(string exeFilePath)

Input

string exeFilePath

Output

 

Description

Starts an external application (*.exe, *.py, *.mp3, ...). It may be required to add the location of the application the environmental variables, usually PATH, in order for windows to find the application. It is also possible to use the absolute file path.

ExecuteExternalProgram (2)

Complete Command

ZenService.Xtra.System.ExecuteExternalProgram(string exeFilePath, string arguments)

Input

string exeFilePath, string arguments

Output

 

Description

This is similar to the function above but it allows to specify arguments which can be passed to the application. An example could look like this: ZenService.Xtra.ExecuteExternalProgram("fiji-win64.exe", "-macro Open_CZI_OME_complete.ijm Experiment-123.czi")

ExecuteExternalProgramBlocking (1)

Complete Command

ZenService.Xtra.System.ExecuteExternalProgram(string exeFilePath, string arguments, int timeoutInMs)

Input

string exeFilePath, string arguments, int timeoutInMs

Output

integer exitCode

Description

This advanced method will run an external program and blocks the subsequent script. When the Experiment Feedback runs in synchronous script execution it also blocks the experiment until the external application is closed. It requires a parameter called timeoutinMs, which specifies after which time period the script will continue independent from the external applications. As an output it returns a so-called ExitCode (integer), which is produced by the external application when exiting. This ExitCode has to be supported by the external application. Standard Windows programs (like Notepad, etc.) just return '0'. When using a special application or self-written applications it is possible to set a special own ExitCode.

ExecuteExternalProgramBlocking (2)

Complete Command

ZenService.Xtra.System.ExecuteExternalProgram(string exeFilePath, int timeoutInMs)

Input

string exeFilePath, int timeoutInMs

Output

integer exitCode

Description

This is the same method as above but with additional arguments for the external application. The timeout parameter is still required.

PlaySound (1)

Complete Command

ZenService.Xtra.System.PlaySound()

Input

 

Output

 

Description

This will play the system sound.

PlaySound (2)

Complete Command

ZenService.Xtra.System.PlaySound(string waveFilePath)

Input

string waveFilePath

Output

 

Description

Plays the specified wave sound file.

RunLoopScript

Complete Command

ZenService.Xtra.System.RunLoopScript()

Input

 

Output

 

Description

This command will trigger a run of the LoopScript. It is only meant to be used when running the Experiment Feedback script in synchronous script execution.

WriteDebugOutput

Complete Command

ZenService.Xtra.System.WriteDebugOutput(string message)

Input

string

Output

 

Description

Writes string messages in the Output for debugging.

Debugging Tab

Parameter

Description

General

-

Show Warning Popup

Allows to open warning popups.

-

Show Output Messages

Opens the output messages field. Here the messages defined below are displayed during script run for debugging purposes.

Output Messages

-

Show

Displays the corresponding message in white.

-

Highlight

Displays the corresponding messages with different colors.

User Defined Messages

-

Write to Output

Writes user defined messages (ZenService. Xtra.System. WriteDebugOutput (string message)).

Auto Messages

-

Observable Change

Writes a notification each time an observable changes.

-

Action Called

Writes a notification each time an action is called.

-

Action Executed

Writes a notification each time an action is executed.

-

Action Warning

Writes action warning messages.

-

Exception

Writes exception messages.

-

Script Run

Writes which part of the script (preloop, loop script, post loop script) is run.

Additional Information

-

Show Message Type

Allows to additionally display the message type.

-

Show Time Stamp

Allows to additionally display the time stamp for each message.

-

Follow Debug Message

Follows the output if activated.

Clear output

Clears the messages in the output field.

Impressum
Carl-Zeiss-Strasse 22
73447 Oberkochen
Germany
Legal